发布时间:2025-12-25 21:58:35
dnf起源版本已经正式到来,男街霸在这次更新中受到了职业的调整,游戏内容改动较大,那么dnf起源版本男街霸穿什么装备好?男街霸装备怎样搭配最佳?下面小编带来地下城起源版本男街霸装备搭配详解,希望对大家有所帮助!
DNF起源版本男街霸装备搭配详解:
1、武器
神器及传说

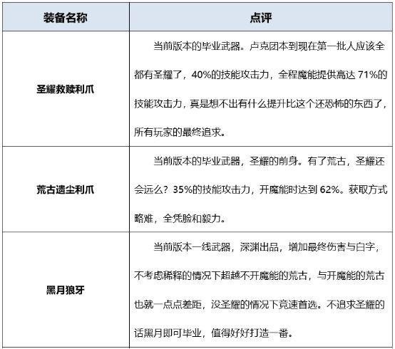
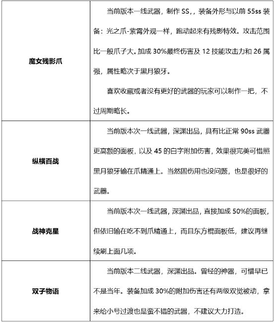
史诗


2、防具
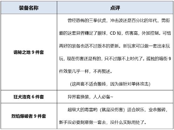
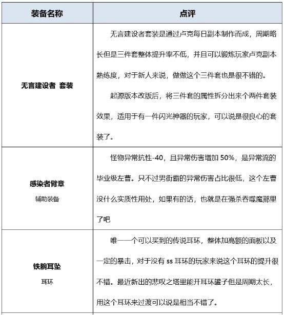
异界套

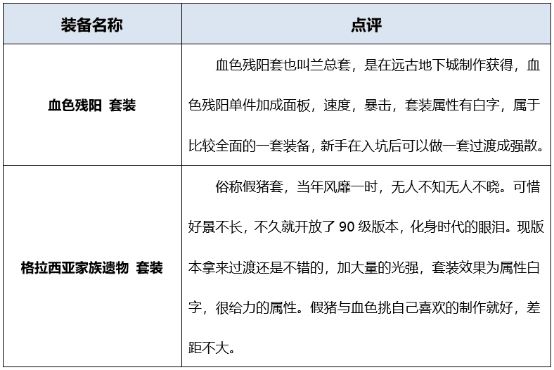
远古传说套

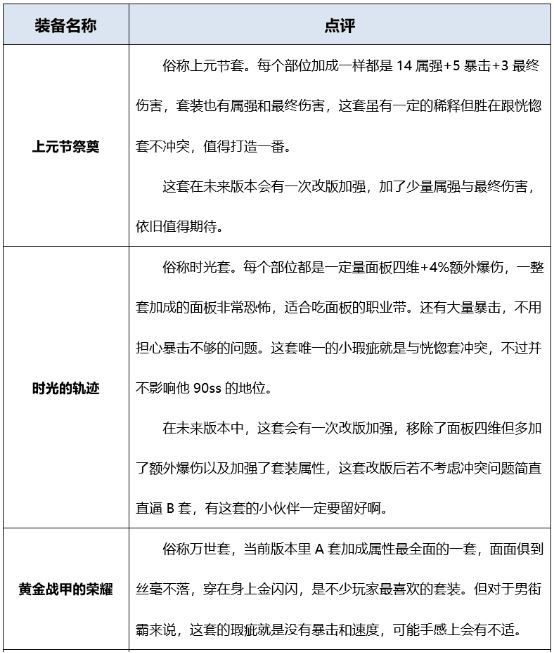
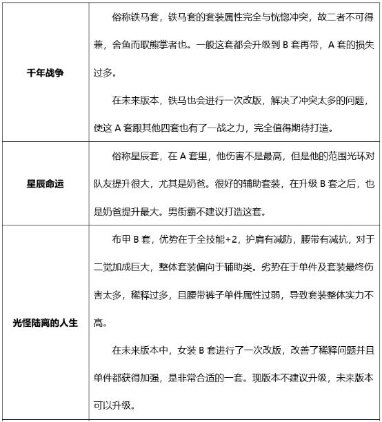
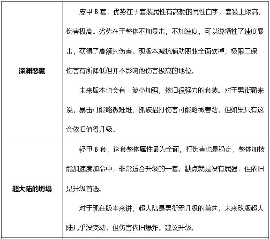
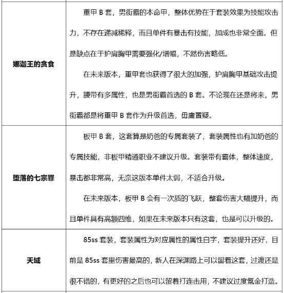
史诗套装





PS:90ssB套还是秉承有哪套升哪套的原则,根据个人喜好及手感程度而决定,一味的追求伤害最大化可能不是最好的选择。
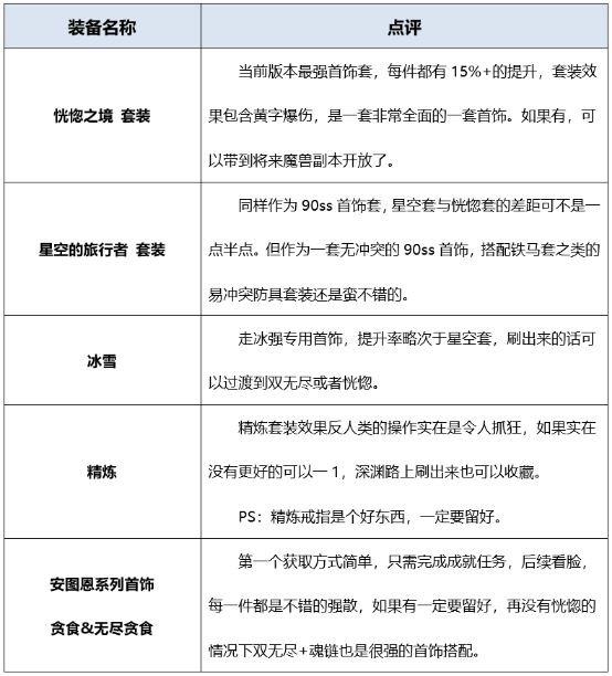
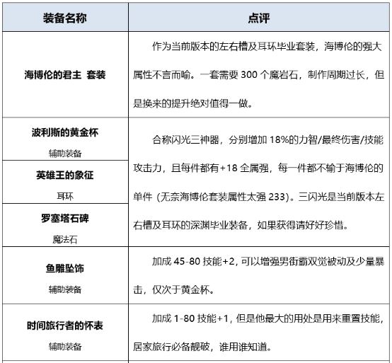
3、首饰
神器及传说

史诗

4、特殊装备
神器及传说


史诗


以上就是dnf起源版本男街霸穿什么装备好,地下城起源版本男街霸装备搭配详解。相信看完之后对小伙伴一定有所帮助。更多游戏攻略请继续关注jb51游戏频道!