发布时间:2026-02-15 17:16:19
dnf起源版本已经正式到来,龙骑士在这次更新中受到了职业的调整,游戏内容改动较大,那么dnf起源版本龙骑士穿什么装备好?龙骑士装备怎样搭配最佳?下面小编带来地下城起源版本龙骑士装备搭配详解,希望对大家有所帮助!
DNF起源版本龙骑士装备搭配详解:
1、武器
太刀精通虽然不加攻击力,但是增加暴击,如果穿戴其他武器无法堆满暴击就得不偿失。
神器及传说

史诗

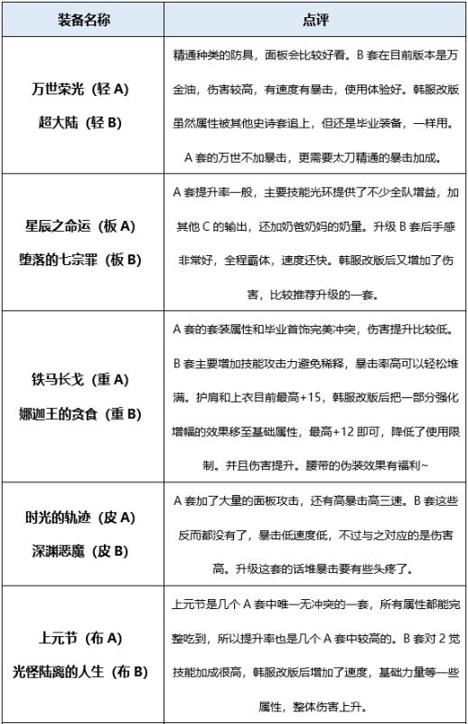
2、防具
异界套

远古传说套

史诗套装
90级SS防具本着“有什么升什么”的原则,提升都差不太多,一样毕业,追求完美再进行选择。


3、首饰
神器及传说
最后都是深渊毕业,再好的传说也只是过渡,太贵的就不要买啦。
史诗

4、特殊装备
神器及传说

史诗

以上就是dnf起源版本龙骑士穿什么装备好,地下城起源版本龙骑士装备搭配详解。相信看完之后对小伙伴一定有所帮助。更多游戏攻略请继续关注jb51游戏频道!